延大要闻

首页 > 延大要闻 > 正文

延大要闻

我校在2025年陕西省高等教育教学成果奖评选中荣获佳绩

分享

发布时间:2026-04-16

作者:贺建      核稿:王进 张向前


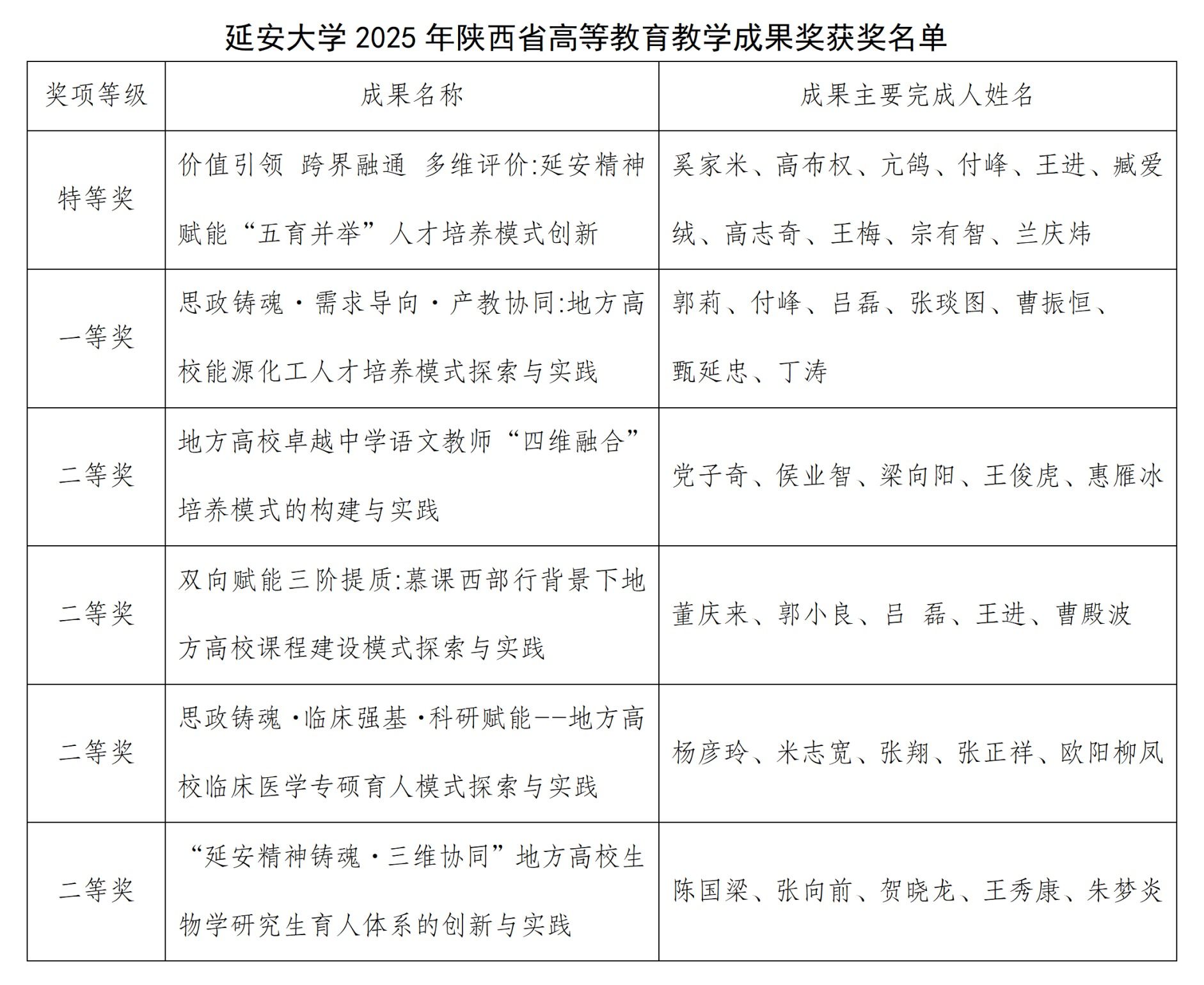
本网讯 近日,陕西省人民政府办公厅正式发布《关于表彰2025年高等教育教学成果奖获奖项目的通报》(陕政办函〔2026〕40号)。我校荣获6项高等教育教学成果奖,其中特等奖1项、一等奖1项、二等奖4项(含研究生2项),充分体现我校落实立德树人根本任务,深化红色资源育人实践,推进学科专业建设,提升人才培养质量等方面取得的显著成效。

2025年陕西省高等教育教学成果奖共表彰特等奖62项、一等奖94项、二等奖191项。



下一条:我校召开“十五五”事业发展专项规划和学院规划编制工作推进会